解析个人所得税,计算原理、方法及影响全知晓

解析个人所得税,计算原理、方法及影响全知晓

霸王风月 2025-10-03 招标公告 17 次浏览 0个评论
个人所得税计算涉及多方面内容,其原理基于个人收入的不同性质和来源,按照一定规则确定应纳税所得额,再依据税率表计算应纳税额,方法包括综合所得计算法和分类所得计算法等,综合所得计算法将工资、薪金等四项所得合并计算,分类所得计算法则针对不同类型所得分别计算,个人所得税计算的影响广泛,一方面能调节收入分配,促进社会公平;另一方面对个人经济行为产生激励或约束,如影响个人消费、储蓄和投资决策等,同时也关系到国家税收收入和财政政策的实施效果。

个人所得税作为国家税收体系中的重要组成部分,对调节收入分配、筹集财政收入等方面发挥着关键作用,准确理解和计算个人所得税,不仅关系到每一个纳税人的切身利益,也对国家税收政策的有效实施具有重要意义,本文将详细阐述个人所得税的计算原理、方法以及其带来的影响。

个人所得税的计算原理

(一)应纳税所得额的确定 个人所得税的计算首先要确定应纳税所得额,应纳税所得额是指个人取得的各项收入减除法定扣除项目后的余额,法定扣除项目包括基本减除费用、专项附加扣除、专项扣除等,基本减除费用是指每月固定扣除的一定金额,以保障纳税人的基本生活需求,专项附加扣除则根据纳税人的不同情况,如子女教育、继续教育、大病医疗、住房贷款利息、住房租金、赡养老人等,给予相应的扣除,专项扣除包括五险一金等个人缴纳的部分。

(二)税率的适用 应纳税所得额确定后,根据不同的应纳税所得额区间,适用不同的税率,个人所得税采用超额累进税率,即随着应纳税所得额的增加,税率逐步提高,这样的税率设计体现了税收的公平性,低收入者适用较低的税率,高收入者适用较高的税率。

解析个人所得税,计算原理、方法及影响全知晓

(三)应纳税额的计算 应纳税额的计算公式为:应纳税额=应纳税所得额×适用税率-速算扣除数,速算扣除数是为了简化计算而预先设定的一个数值,它根据税率表计算得出,通过速算扣除数,可以快速准确地计算出应纳税额。

个人所得税的计算方法

(一)综合所得的计算 综合所得包括工资、薪金所得,劳务报酬所得,稿酬所得,特许权使用费所得,对于综合所得,采用按月预扣预缴、按年汇算清缴的方式计算个人所得税。

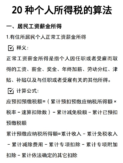
  1. 工资、薪金所得 工资、薪金所得按月计算应纳税所得额,计算公式为:应纳税所得额=月度收入-5000元-专项扣除-专项附加扣除-依法确定的其他扣除,月度应纳税额=应纳税所得额×适用税率-速算扣除数。
  2. 劳务报酬所得、稿酬所得、特许权使用费所得 劳务报酬所得、稿酬所得、特许权使用费所得按次或者按月预扣预缴个人所得税,劳务报酬所得、特许权使用费所得每次收入不超过四千元的,减除费用八百元;四千元以上的,减除百分之二十的费用,其余额为应纳税所得额,稿酬所得的收入额减按百分之七十计算,应纳税所得额=收入×(1-20%)或者收入×(1-20%)×70%,预扣预缴税额=应纳税所得额×预扣率-速算扣除数。

(二)经营所得的计算 经营所得按年计算个人所得税,应纳税所得额=每一纳税年度的收入总额-成本、费用以及损失,应纳税额=应纳税所得额×适用税率-速算扣除数。

解析个人所得税,计算原理、方法及影响全知晓

(三)利息、股息、红利所得,财产租赁所得,财产转让所得和偶然所得的计算 利息、股息、红利所得,财产租赁所得,财产转让所得和偶然所得,按次计算个人所得税,应纳税额=每次收入额×适用税率。

个人所得税计算的影响

(一)对纳税人的影响

  1. 收入分配调节 个人所得税通过对高收入者多征税,对低收入者少征税或不征税,起到了调节收入分配的作用,这有助于缩小贫富差距,促进社会公平。
  2. 激励作用 合理的个人所得税政策可以激励纳税人增加劳动供给和提高工作效率,通过提高基本减除费用标准和增加专项附加扣除项目,可以减轻纳税人的负担,提高其可支配收入,从而激励其更加努力地工作。
  3. 消费和投资 个人所得税的调整会影响纳税人的消费和投资决策,当个人所得税降低时,纳税人的可支配收入增加,可能会增加消费支出,促进经济增长,较低的个人所得税也可能会提高投资者的积极性,促进投资。

(二)对国家的影响

解析个人所得税,计算原理、方法及影响全知晓

  1. 财政收入 个人所得税是国家财政收入的重要来源之一,随着经济的发展和个人收入水平的提高,个人所得税的收入也会相应增加,为国家提供了稳定的财政资金。
  2. 经济调节 个人所得税可以通过调节收入分配,影响消费和投资,从而对经济产生调节作用,政府可以根据经济形势的需要,调整个人所得税政策,促进经济的稳定增长。
  3. 社会公平 个人所得税作为调节收入分配的重要手段,有助于实现社会公平,通过对高收入者征税,对低收入者补贴,可以减少社会矛盾,促进社会和谐稳定。

个人所得税的计算是一个复杂但又非常重要的问题,准确理解和计算个人所得税,不仅关系到每一个纳税人的切身利益,也对国家税收政策的有效实施具有重要意义,通过合理的计算方法和政策调整,可以实现个人所得税的公平性、效率性和调节性,促进经济的发展和社会的公平正义,纳税人也应该增强纳税意识,依法履行纳税义务,共同为国家的发展做出贡献。

转载请注明来自黑龙江省大益智信人力资源服务有限公司,本文标题:《解析个人所得税,计算原理、方法及影响全知晓》

每一天,每一秒,你所做的决定都会改变你的人生!

发表评论

快捷回复:

评论列表 (暂无评论,17人围观)参与讨论

还没有评论,来说两句吧...